:: :: Üçüncü Gözüm :: ::

Geliştirmiş olduğumuz bu cihaz ile

Görme engelli bireylerin hayatına ışık tutarak normal bireyler gibi yaşayabilmelerine katkı sağlıyoruz.

HAKKIMIZDA / GENEL BİLGİ

Louis Braille tarafından geliştirilen Braille alfabesi, görme engelli insanların görme engelinden kaynaklanan fırsat eşitsizliğini en aza indirerek görme engelli bireylerin yaşamları biraz daha kolaylaşmaktadır. Bu güne kadar görme engelli bireyler için Braille alfabesinin veya seslendirmelerin kullanıldığı birçok yazılım ve donanım geliştirilmiştir.

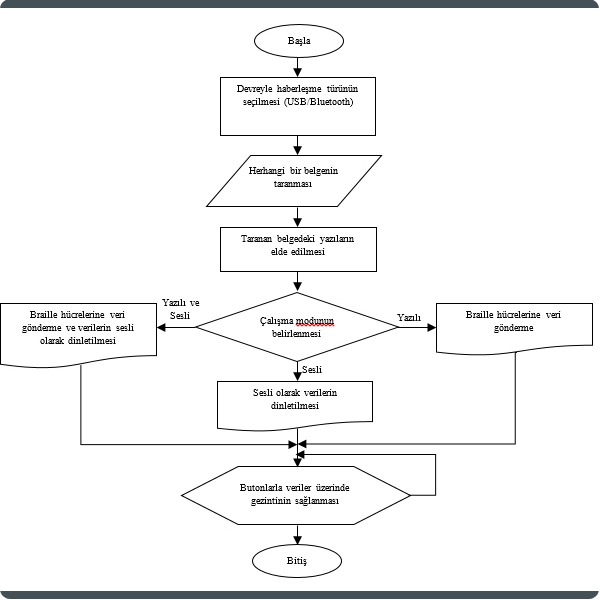
Sosyal sorumluluk olarak düşündüğümüz bu proje kapsamında görme engelli bireyler için okunabilir, seslendirilebilir ve yenilenebilir bir Braille cihaz geliştirilmiştir. Görme engelli bireyler için geliştirilen bu cihaz; taramış olduğu metni hem sesli olarak dinleyebilme hem elleriyle donanımsal olarak geliştirilen Braille hücrelerine dokunarak okuyabilme hem de hücrelerdeki bilgiyi sürekli değiştirebilme özelliğine sahiptir. Bu proje Tübitak tarafından 113E778 numaralı proje olarak desteklenmiştir.

Bu cihazla ilgili sağlanabilecek faydaları aşağıdaki gibi maddeler halinde özetlersek;  

  • Geliştirilen bu proje sayesinde Başbakanlık Özürlüler İdaresi'nin Türkiye Özürlüler Araştırması 2006 İleri Analiz Raporu'na göre, Türkiye bulunan 412.312 görme engelli bireyin (İleri Analiz Raporu, 2014) bu cihazı aktif olarak kullanması,
  • Okur yazarlık oranının en %1 oranında artırılması planlanmakta,
  • Cihaz sayesinde yazılı belgeleri okuma konusunda başka bireylere olan bağımlılığın azalması,
  • Görme engelli bireylerin hayatına ışık tutarak normal bireyler gibi yaşayabilmelerinin sağlanması,
  • Görme engelinden kaynaklanan fırsat eşitsizliği ortadan kalkması,
  • Cihaz bir kere tasarlandıktan sonra tüm Dünya dillerinde de rahatlıkla kullanılabilmesi,
  • Piyasada satılan Braille display ler sadece 84 karakter iken burda 96 karakterlik Braille hücresinin kullanılması,
  • 96 karakterden fazla olan metinlerin okunabilmesi için bilgisayar klavyesinde kullanılan tuşlara benzer şekilde tuşlar oluşturularak metinler üzerinde gezinti işleminin yapılabilmesidir.

Bu projede, yürütücü olarak Fatih BAŞÇİFTÇİ ve bursiyer olarak Ayşe ELDEM aktif olarak görev almışlardır. Proje, Ayşe ELDEM’in doktora tez çalışması olup danışmanlığını Fatih BAŞÇİFTÇİ’nin yürütmüş olduğu bir tezdir.

Fatih BAŞÇİFTÇİ ve Ayşe ELDEM ile ilgili ayrıntılı bilgiye ilgili linklerden ulaşabilirsiniz. 

İLETİŞİM

Proje Yürütücüsü/ Bursiyer

Proje Yürütücüsü: Fatih BAŞÇİFTÇİ

Adres: T.C. Selçuk Üniversitesi Teknoloji Fakültesi Bilgisayar Mühendisliği Bölümü Alaeddin Keykubat Kampüsü 42003 Selçuklu/KONYA/ TÜRKİYE

Telefon: 0332 223 33 53

E-mail: basciftci@selcuk.edu.tr

 

Bursiyer: Ayşe ELDEM

Adres: Karamanoğlu Mehmetbey Üniversitesi Teknik Bilimler Meslek Yüksekokulu Bilgisayar Programcılığı Bölümü Yunus Emre Yerleşkesi 70200 / KARAMAN / TÜRKİYE

Telefon: 0338 226 20 00

E-mail: ayseeldem@kmu.edu.tr