İşlem adımları
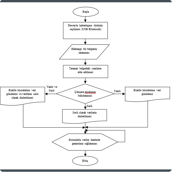
Geliştirilen cihazdaki işlem adımları aşağıdaki gibi sıralanabilir. İlk olarak devreyle haberleşme türünün seçilmesi gerekir. Haberleşme türü olarak USB ve Bluetooth tercih edilmiştir. Daha sonra tarayıcı aracılığıyla herhangi bir belgenin dış ortamdan alınabilmesi sağlanmıştır. Taranan belgedeki karakterlerin elde edilebilmesi için resim üzerinde bir takım görüntü işleme algoritmaları uygulanmıştır. Karakterlerin elde edilmesinin ardından cihazın hangi modda çalışacağı belirlenir. Eğer seslendirmeyle ilgili seçim yapıldıysa bilgisayar aracılığıyla zaten seslendirme yapılmaktadır. Eğer yazılı modla ilgili seçim yapıldıysa bilgisayardan devreye karakterler için belirlenen kodlamalar gönderilerek Braille hücrelerine aktarılıp görme engelli bireylerin elleriyle hissederek okuması sağlanmaktadır. Elde edilen metindeki karakter sayısı 96’dan fazla ise gezinti butonları kullanılarak tüm metin üzerinde gezinti sağlanabilmektedir.
