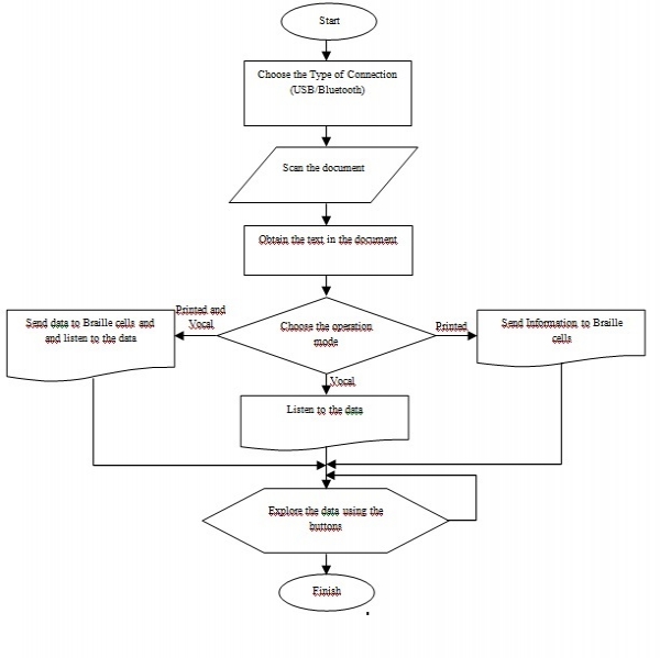
Process Steps
Initially the type of connection for communication with the device, which has been developed for visually-impaired individuals, is to be chosen automatically or manually as USB / Bluetooth. Later on, the document to be read is to be scanned using a scanner and necessary OCR processes are implemented to obtain the text in the image scanned. After, the operating mode is determined. If the user choose the "Vocal", data can be listened to. If the user choose the "Print" or "Print and Vocal", data can be transferred on the Braille cells and reading with their hands. If the number of characters is found to be more than 96 after it is scanned, buttons placed on the device are used to carry out some necessary operations on this text.
